在現代電子設備中,開關電源控制器是實現高效電源轉換的關鍵部件。CSC7224作為一種高性能的離線式PWM(脈沖寬度調制)開關電源控制器,憑借其卓越的性能和廣泛的應用場景,成為眾多電源設計工程師的首選。本文將詳細介紹CSC7224芯片的技術規格和典型應用,幫助讀者更好地理解和應用這一高性能芯片。
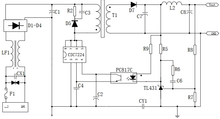
CSC7224是一種高性能的電流模式PWM開關電源控制器,專為滿足綠色節能標準而設計。它廣泛應用于經濟型開關電源,如機頂盒、DVD播放器、打印機和LCD顯示器等設備的電源模塊。CSC7224采用DIP-8封裝形式,具有體積小、散熱性能好等特點,非常適合緊湊型電源設計。內部框架圖如下所示~

CSC7224的電氣特性如下表所示:
| 參數 | 符號 | 測試條件 | 最小值 | 典型值 | 最大值 | 單位 |
|---|---|---|---|---|---|---|
| 工作電源電壓 | VCC | — | 4 | 4.7 | 5.5 | V |
| 啟動閾值電壓 | VCC_ON | — | 4.6 | 4.9 | 5.2 | V |
| 重啟電壓 | VCC_OFF | — | 3.2 | 3.5 | 3.8 | V |
| VCC保護電壓 | VCC_OVP | — | 5.6 | 5.9 | 6.2 | V |
| VCC充電電流 | IHV | Vac=85V~265V | 0.4 | 0.7 | 1.3 | mA |
| 啟動電流 | ISTART | VCC = VCC_ON-1V | 95 | — | — | μA |
| 工作電流 | ICC | VCC= 5V, VFB=2.2V | — | 30 | 45 | mA |
| 振蕩器頻率 | fOSC | Vcc =5V, FB=1.5~2.5V | 52 | 62 | 72 | kHz |
| 輸出限流 | IS | — | 1150 | 1350 | 1550 | mA |
| 短路保護閾值電壓 | VFB_SP | — | 1.15 | 1.33 | 1.50 | V |
| 頻率轉換閾值電壓 | VFB_PFM | — | 2.3 | 2.5 | 2.7 | V |
| 待機閾值電壓 | VFB_START | — | 2.6 | 2.8 | 3.0 | V |
| 最大占空比 | DMAX | — | — | — | 70 | % |
| 最小占空比 | DMIN | — | 5 | — | — | % |
| 前沿消隱時間 | TLEB | — | — | 300 | — | nS |
| 最小導通時間 | Tonmin | — | — | 800 | — | nS |
| 熱保護溫度 | TSD | — | — | 140 | — | °C |
| 飽和電壓(CE) | VCE_SAT | IC=1A, IB=0.25A | — | 0.25 | 0.8 | V |
| 集電極-基極電壓 | VCBO | IC=0.1mA | 700 | — | — | V |
| 集電極直流電流 | ICE | — | 1.8 | — | — | A |
CSC7224采用DIP-8封裝形式,其引腳分布如下表所示:
| 引腳號 | 符號 | 描述 |
|---|---|---|
| 1 | GND | 接地 |
| 2 | FB | 反饋輸入 |
| 3 | COMP | 補償輸入 |
| 4 | VDD | 電源供電 |
| 5 | OC | 內部功率BJT的集電極 |
| 6 | — | 未使用 |
| 7 | — | 未使用 |
| 8 | — | 未使用 |

CSC7224適用于各種AC/DC適配器的設計。通過內置的700V BJT和低啟動電流特性,CSC7224能夠在寬輸入電壓范圍內高效運行,同時滿足綠色節能標準。其低空載功耗特性使得適配器在待機模式下能夠顯著降低能耗。
CSC7224的高輸出功率和全面保護功能使其成為DVD、VCD和VCR電源的理想選擇。其內置的過壓、過流和過溫保護功能能夠有效保護設備免受損壞,同時確保電源的穩定性和可靠性。
CSC7224在機頂盒電源中的應用也非常廣泛。其高效率和低噪音特性能夠滿足機頂盒長時間運行的需求,同時其頻率跳變功能能夠有效降低電磁干擾,確保機頂盒在復雜電磁環境中的穩定運行。
CSC7224的低啟動電流和高效率特性使其成為電池充電器的理想選擇。其內置的保護功能能夠有效保護電池免受過充和過流損壞,延長電池壽命。