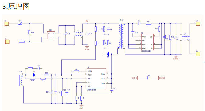
LP3798ESM是芯茂微推出的一款原邊反饋控制+內置SiC功率管二合一芯片,采用ASOP-6封裝,內置750V/1.0Ω的SiC MOSFET。配合同步整流芯片LP15R060S(或LP10R060SD),可輕松實現12V3A(36W)或24V1.5A輸出,支持90VAC-264Vac全電壓輸入,已通過EMI Class B認證。

| 型號 | 功率等級 | 內置SiC MOSFET | 典型應用 |
|---|---|---|---|
| LP3798EAM | 18W/24W | 750V/1.5Ω | 12V1.5A/12V2A |
| LP3798EBM | 24W/36W | 750V/1.2Ω | 12V2A/12V3A(大體積外殼) |
| LP3798ESM | 24W/36W | 750V/1.0Ω | 12V3A/24V1.5A(小體積) |
原邊控制器:LP3798ESM(ASOP6)同步整流:LP15R060S(SOP7)或LP10R060SD變壓器:ETQ2316A磁芯,匝比Np:Ns:Na=52:5:8,感量1.1mH
關鍵設計點:

| 測試項目 | 實測值 | 備注 |
|---|---|---|
| 峰值效率 | 92.7% | 230Vac滿載 |
| 空載功耗 | <67mW | 滿足能效六級標準 |
| 輸出紋波 | 68mV | 滿載 |
| EMI測試 | Class B裕量>6dB | 單層板+π型濾波 |
| 工作頻率 | 100kHz/65kHz/24kHz三檔 | PFM變頻控制 |
最大補償電流36μA,通過FB分壓電阻設置,補償電壓可達輸出電壓的1%,解決長線傳輸壓降問題。
| 參數 | 推薦值 | 說明 |
|---|---|---|
| 磁芯 | ETQ2316,PC95材質 | Ae=74mm2 |
| 原邊匝數 | 52Ts | 0.31mm線徑 |
| 次級匝數 | 5Ts | 0.7mm線徑,三層絕緣線 |
| 輔助匝數 | 8Ts | 為VCC供電 |
| 漏感 | <15μH | 影響效率 |
| 最大磁密 | 0.28T@90V滿載 | 遠離飽和 |
關鍵公式:Bmax=Ae×NpIpk×Lp
90V滿載時原邊峰值電流約3.7A,計算得Bmax=0.28T,留有充足裕量。

LP3798ESM+LP15R060S組合用兩顆小封裝實現了"650V SiC原邊PSR + 60V同步整流"的完整方案:
? 小體積:59×46mm拇指蓋尺寸